|
||||||||
|
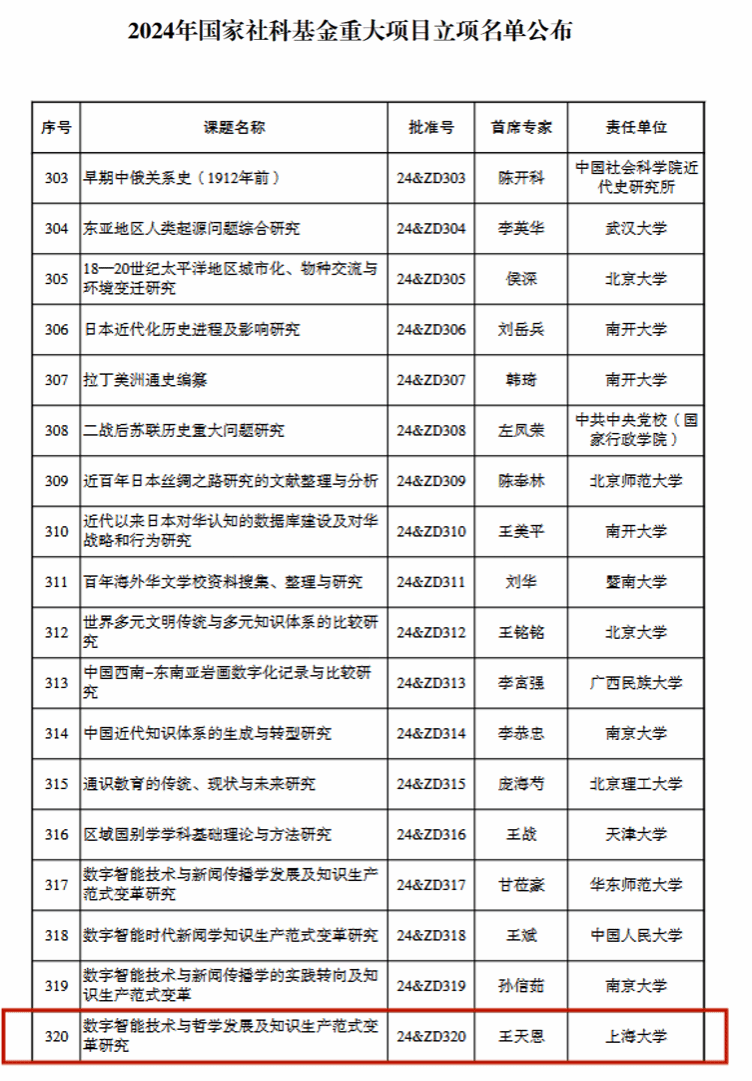
2024年12月12日,全国哲学社会科学工作办公室公布了2024年国家社科基金重大项目立项名单。我校Beat365中文官方网站王天恩教授主持的《数字智能技术与哲学发展及知识生产范式变革研究》获得国家社科基金重大项目立项。
专家风采
王天恩,笔名王天思,毕业于武汉大学哲学系,师从陶德麟教授。哲学博士,享受国务院特殊津贴专家。历任江西省社会科学院哲学研究所研究员,美国Rutgers大学和GIT高级访问学者,现任Beat365中文官方网站教授、博士生导师。研究领域主要包括马克思主义哲学、人工智能与哲学、科学技术哲学和认知科学等。主持并完成多项国家社科基金课题及省部级课题。在《中国社会科学》《哲学研究》等核心期刊发表多篇重要论文,是国内人工智能与哲学研究领域的领军人物。 |
上一条:Beat365中文官方网站高立伟教授在《人民日报》发表理论文章
下一条:Beat365中文官方网站2024年度上海市哲学社会科学规划课题喜获佳绩

